Menu
×
   ❮     
HTML CSS JAVASCRIPT SQL PYTHON JAVA PHP HOW TO W3.CSS C C++ C# BOOTSTRAP REACT MYSQL JQUERY EXCEL XML DJANGO NUMPY PANDAS NODEJS DSA TYPESCRIPT ANGULAR ANGULARJS GIT POSTGRESQL MONGODB ASP AI R GO KOTLIN SWIFT SASS VUE GEN AI SCIPY AWS CYBERSECURITY DATA SCIENCE INTRO TO PROGRAMMING INTRO TO HTML & CSS BASH RUST

Binomial Distribution


Binomial Distribution

Binomial Distribution is a Discrete Distribution.

It describes the outcome of binary scenarios, e.g. toss of a coin, it will either be head or tails.

It has three parameters:

n - number of trials.

p - probability of occurrence of each trial (e.g. for toss of a coin 0.5 each).

size - The shape of the returned array.

Discrete Distribution:The distribution is defined at separate set of events, e.g. a coin toss's result is discrete as it can be only head or tails whereas height of people is continuous as it can be 170, 170.1, 170.11 and so on.

Example

Given 10 trials for coin toss generate 10 data points:

from numpy import random

x = random.binomial(n=10, p=0.5, size=10)

print(x)
Try it Yourself »

Visualization of Binomial Distribution

Example

from numpy import random
import matplotlib.pyplot as plt
import seaborn as sns

sns.displot(random.binomial(n=10, p=0.5, size=1000))

plt.show()

Result

Try it Yourself »

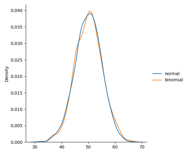
Difference Between Normal and Binomial Distribution

The main difference is that normal distribution is continous whereas binomial is discrete, but if there are enough data points it will be quite similar to normal distribution with certain loc and scale.

Example

from numpy import random
import matplotlib.pyplot as plt
import seaborn as sns

data = {
  "normal": random.normal(loc=50, scale=5, size=1000),
  "binomial": random.binomial(n=100, p=0.5, size=1000)
}

sns.displot(data, kind="kde")

plt.show()

Result

Try it Yourself »



×

Contact Sales

If you want to use W3Schools services as an educational institution, team or enterprise, send us an e-mail:
sales@w3schools.com

Report Error

If you want to report an error, or if you want to make a suggestion, send us an e-mail:
help@w3schools.com

W3Schools is optimized for learning and training. Examples might be simplified to improve reading and learning. Tutorials, references, and examples are constantly reviewed to avoid errors, but we cannot warrant full correctness of all content. While using W3Schools, you agree to have read and accepted our terms of use, cookies and privacy policy.

Copyright 1999-2026 by Refsnes Data. All Rights Reserved. W3Schools is Powered by W3.CSS.

-->